描述
品牌零售面临问题
实体终端渠道在电商的冲击下,实体终端客流稀少,效率低下,开店不能保证效果;
促销活动越来越多,力度越来越大,不同品牌间的同质化严重效果越来越差,品牌形象如何保证?
会员维护成本高,流失率高,如何提升会员粘度,挖掘会员价值?
线上线下店铺混合运营,数据规范度不够,数据分析报告响应迟缓;
企业的数据分析与挖掘应用少,带来的数据价值更少。
基于机器学习技术的品牌零售解决方案
借助于大数据平台对企业整合各类数据,进而进行数据统一化规范,通过机器学习技术进行建模分析,运用于各类场景,包括店铺选址、销量预测、产品定价、会员管理、智能推荐等方面。
描述
应用案例
  • 某服装品牌产品销量预测

  • 某超市营销活动响应预测

  • 某银行用户细分

  • 电信用户流失预测

  • 电信用户连续投诉预测分析

某服装品牌产品销量预测
项目背景与目的

一个好的供应链和一个卓越的供应链的关键差别在于企业能否有效的进行监控、预警、预测与优化。预测的准确性是衡量供应链最重要的指标。也是建立供应链优势最关键的要素。某服装企业希望通过建立预测模型,准确预测各服装SKU销量,降低库存率。

解决方案

帮助客户整合各类数据,并统一规范,以产品的销存相关数据作为预测依据;

回溯之前的数据特征,衍生新的数据特征,从中发现规律;

根据各产品的SKU进行分类建模;

在以上数据的基础上,建立销售预测管理平台。

项目交付

整合数据源:各零售店的POS机数据、历史生产数据;

采用模型: SAS Forecasting Solution;

预测方法:针对不同预测场景采用不同的预测方法。

描述
项目交付

项目交付:销售预测管理平台。

某超市营销活动响应预测
项目背景与目的

在美丽节期间,某超市希望了解购买促销商品的会员的购买行为特征,并构建预测模型,评估哪些会员客户是潜在购买客户,并进行营销活动推荐。

解决方案

整合CRM数据、POS数据、产品数据;

构建消费者购买行为指标;

建构营销活动响应预测模型及效果评估。

项目成效

美丽节活动前后,到店人数和购买金额均呈现增加趋势。

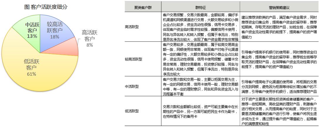
某银行用户细分
项目背景与目的

通过对零售客户资产整体分布进行细分, 可以了解到客户的资产配置特点,从而有针对性地设计应对策略;通过对零售客户交易特征进行细分,可以从中挖掘潜在高价值用户;了解用户近期产品关注热点从而设计有效地营销目标等;通过结合零售客户价值、资产整体分布特征和交易特征组合情况下的小微企业分布差异,从而评估哪些特征群可能是潜在小微企业客户群,以便后续做进一步营销推广工作。

解决方案

整合CRM数据、资产占比、交易信息;

构建消费者行为指标;

应用SAS聚类分析确定用户细分。

项目成效

美丽节活动前后,到店人数和购买金额均呈现增加趋势。

描述
项目交付

不同客户的细分特征与营销方法。

描述
描述
描述
电信用户流失预测
项目背景与目的

电信市场的用户数量增长显著,而运营商的ARPU值却在下降,运营商之间的激烈竞争使争夺用户成为电信的潜在市场。

传统的离网分析往往局限于用户的账单支付数据和用户人口统计学数据,缺少用户业务使用的详细信息和用户网络体验数据,因此往往难以真实反映用户的离网趋势以及用户选择离网的原因。因此,通过在离网用户分析中引入网络侧用户业务行为数据、用户相关感知和KPI数据以及用户业务使用前信令统计数据 ,实现以下三个目标:

(1)提高用户离网预警的准确性;

(2)对用户离网前行为变化进行深入挖掘,从而为运营商深入解析用户离网的原因,并筛选那些可能因为对网络信号接收质量不满而选择离网的用户;

(3)分析因为网络性能问题造成离网的用户实际遇到哪些网络性能问题,从而帮助网络优化人员找到网络优化的目标阀值。

解决方案

整合CRM数据、资产占比、交易信息;

构建消费者行为指标;

应用SAS聚类分析确定用户细分。

项目方案

描述
项目成效

以某月输出名单为例,预计挽回用户数4.9万,以这部分用户在维系前的月均ARPU计算,每月可带来的收入为54.3万元,在赠款周期的5个月内累计挽回收入为271.5万元。

电信用户连续投诉预测分析
项目背景与目的

运营商的运维工作从以网络为中心向以业务质量和用户感知为中心转型;重点关注用户成长期、警示期因网络动因引起的用户口碑劣化、潜在投诉行为,通过对O侧和B侧数据关联分析和数据挖掘,预测潜在风险用户,并给出影响用户行为的主要动因,通过提前采取主动干预措施,降低投申诉率,进而提高客户忠诚度,增加公司收入。

项目方案
描述
项目成效

通过模型获得的投诉名单,比随机抓取提升10倍。

<
>